当前位置:首页 > 新闻 > 资讯详细页面
免票、半价起!桂林给北京市民送“旅游大礼包”了,整整9个月!
浏览次数:36842  发布日期:2026-3-27 8:48:43

ScreenShot_2026-03-27_084408_843.jpg

桂林阳朔非遗金龙“游”进亮马河,
京桂文旅由此携手出圈。
这场跨越千里的非遗展演,
不仅赢得北京市民的阵阵喝彩,
更让首都人民对桂林山水心生向往。

ScreenShot_2026-03-27_084458_274.jpg

为回馈北京市民的厚爱,
桂林重磅推出专属文旅福利!
景区免票、半价等多档优惠,覆盖桂林全域;
酒店民宿、特色餐饮也有专属礼遇;
并精心打造5条精品游玩路线。
邀您亲赴山水之约,共赏甲天下风光。




01
北京与桂林,两种中国之美


图片

图源:天安门红色文旅

北京,是底蕴深厚的千年古都,藏着华夏文明的璀璨印记。 

这里承载着国人的自豪与向往,故宫的红墙黄瓦、长城的巍峨蜿蜒、天安门的庄严雄伟……共同书写着这座城市的厚重底蕴。 


图片

桂林,是山水甲天下的诗画之城,绘着中国绝美的水墨画卷。

这里寄托着都市人对诗意栖居的无限向往,漓江的碧波倒影、喀斯特的奇峰叠翠、田园的宁静悠然……共同镌刻着这座城市的自然之美。 


图片

在北京看遍了首都的恢弘大气,慢下来,到桂林感受山水间的松弛与温柔。




02
福利全开!北京市民专属优惠大揭秘


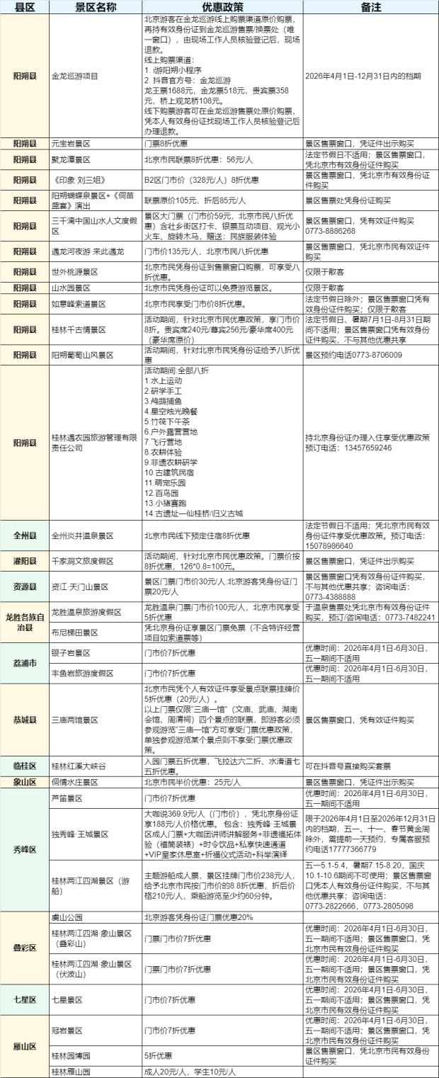
本次桂林面向北京市民推出的文旅专属优惠,覆盖景区、酒店民宿、特色餐饮三大板块,具体活动规则以各商家备注为准。



景区优惠

免票、半价、多档折扣,覆盖桂林全域

具体如图👇

图片

*活动内容依据实际情况可能会有所调整




酒店民宿

高中低端全覆盖,含房型折扣、套餐特惠及多项免费礼遇

具体如图👇

图片

*活动内容依据实际情况可能会有所调整




餐饮优惠

阳朔核心商圈专享,桂味美食折上有礼

具体如图👇

图片

*活动内容依据实际情况可能会有所调整


备注:

适用人群:持有效北京身份证或户口本;

使用时间:除备注优惠使用时间段的景区/酒店/餐饮按标注时段使用外,优惠时间段统一为:202641日至20261231



03
游玩路线推荐,解锁桂林花样玩法



01
城市漫游•休闲之旅(3天2晚)

行程亮点城徽地标 + 历史文脉 + 夜景精华,轻松慢游,适合大众游客、人文爱好者。


🚩Day1七星公园(桂海碑林)➡️独秀峰・王城景区➡️象鼻山➡️ 夜游两江四湖

💒住:七星区桂山华星酒店(优惠活动推荐)




📍七星公园(桂海碑林)

DSC07140.png

七星公园是桂林最大、游客最盛、历史最悠久的综合性公园。桂海碑林博物馆,共有石刻220余件,内容涉及经济、政治、民族关系等等,带你读懂“桂林山水”代表的历史文化。



📍独秀峰・王城景区

图片

独秀峰·王城景区自古以来就有“城中城”的美誉。独秀峰有“南天一柱”的赞誉,“桂林山水甲天下”这千古名句的真迹就题刻于此。靖江王府位于独秀峰下,是明代藩王中历史最悠久及目前全中国保存最完整的明代藩王府。



📍象鼻山

图片

象鼻山是桂林的城徽山,是桂林旅游的标志山。早在唐宋就成为著名游览胜地,已有1000多年的游览史。象山景区主要景点有水月洞、象眼岩、普贤塔、云峰寺及寺内的太平天国革命遗址陈列馆等。附近还有隋唐开元寺仅存的舍利塔。



📍夜游两江四湖

4837.jpg

游览范围涵盖漓江、桃花江、榕湖景区、杉湖景区、桂湖景区、木龙湖景区。途经日月双塔、玻璃桥、古榕双桥、宋城木龙湖等众多景点。22座桥梁全部亮灯,每一处都被灯光装点得如梦如幻,还有实景演出(鱼鹰捕鱼、宋风雅韵等歌舞表演)轮番上演!

🚩Day2:伏波山➡️叠彩山➡️李宗仁官邸➡️尧山景区

💒住:七星区桂山华星酒店




📍伏波山

图片

伏波山公园为桂林5A旅游景区“两江四湖·象山景区”的核心景点之一,是具有极大观赏价值的园林式山水公园。景区以历史文物闻名,集山、水、洞、石、庭院、文物六美为一体,步移景换,曲折有致,是桂林山水的缩影,素有“伏波胜境”的美誉。



📍叠彩山

图片叠彩山山势陡峭,攀登路径较具挑战性,民间曾有“登上叠彩山,活过一百三”的说法,由明月峰、仙雀峰等组成,因山石层叠如锦缎得名。登顶明月峰可360度俯瞰桂林城景与漓江,陈毅元帅陪同柬埔寨西哈努克亲王到桂林访问时在叠彩山上叹:“愿做桂林人,不愿做神仙”。



📍李宗仁官邸

图片

李宗仁官邸,系1948年李宗仁先生当选民国政府首届副总统时落成,占地4000多㎡,于1991年正式对外开放。房屋为典型的民国风格、中西合璧别墅式建筑,因外观雅致,也是一个打卡胜地,可免费参观。



📍尧山景区

图片

桂林市区的最高峰——尧山,不止有“一览众山小”的开阔视野,还藏着不少自带氛围的宝藏打卡点。乘坐尧山索道,约10多分钟即可从山脚直达山顶。随着缆车平稳上升,喀斯特峰林与桂林城景在眼前渐次展开,如同缓缓铺开的山水画卷。

🚩Day3:芦笛景区➡️红溪大峡谷



📍芦笛景区

图片

芦笛岩景区自开放以来先后接待了近300位国内外元首和政要,因此也被誉为“中国国宾洞”。洞内有大量绮丽多姿、玲珑剔透的石笋、石乳、石柱、石幔、石花,琳琅满目,组成了狮岭朝霞、红罗宝帐、盘龙宝塔、原始森林、水晶宫、花果山等景观,如同仙境,被誉为 “ 大自然的艺术之宫 ” 。



📍红溪大峡谷

图片

红溪大峡谷,有溪红、池秀、瀑美、石奇、树怪、藤古六绝,景区拥有近万亩的国家生态水源保护林,森林覆盖率达96%。山路平缓不陡峭。这里瀑布多,且流经结构千层岩石,是中国单级层数最多的大叠瀑布,被称为“桂林最美瀑布”。可体验瀑布飞拉达和森林水滑道等特色玩法。



02
全景山水•度假之旅(3天2晚)

行程亮点竹筏漂流 + 高空观景 + 实景演出,适合喜欢山水风光与沉浸式度假体验的人群。


🚩Day1银子岩➡️遇龙河金龙巡游➡️阳朔西街逛吃

💒住:阳朔新西街国际度假酒店/漓境度假酒店(优惠活动推荐)

😋吃:谢三姐啤酒鱼/大师傅金奖啤酒鱼/椿记烧鹅西街店/谢大姐非遗啤酒鱼(优惠活动推荐)




📍银子岩

图片

银子岩景区位于桂林荔浦市马岭镇,距离阳朔县城约20公里银子岩贯穿十二座山峰,分为下洞、大厅、上洞三个部。洞内绚丽、幽美的景点有28处,以“雄、奇、幽、美”著称,洞内幽幽森森、迂回曲折,汇集了不同地质年代发育生长的钟乳石。



📍遇龙河金龙巡游

图片

诞生于2014年阳朔遇龙村竹筏漂流节,由当地村民融合本土“龙”文化,邀请非遗传承人打造巨型龙头,以竹筏串联成龙身,首创竹筏“金龙巡游”景观。2026年,该项目被列入桂林市第八批非物质文化遗产代表性项目名录。在现场的视觉震撼,去过的人都说无可取代。



📍阳朔西街逛吃

图片

阳朔西街,位于阳朔古镇中心,宽约8米,长近800米,越夜越热闹,好吃的好玩的东西超多!西街是阳朔最古老最繁华的街道,也是阳朔重要的旅游景点之一,明城墙、碑刻、古寺、古亭、名人故居、纪念馆等这些古老的建筑保存皆较完整。

🚩Day2阳朔文化古迹山水园➡️如意峰索道景区➡️千古情景区

💒住:阳朔悦榕庄(惠活动推荐)




📍阳朔文化古迹山水园

图片

阳朔文化古迹山水园简称山水园,依山傍水临江而建,屹立在县城中心,是集人文与自然山水为一体的园区。因其具有山水秀色、文化古迹、珍奇赏玩等,故被誉为“园中之园”。园内景观以一条刻满著名历史文人碑文的风景道而扬名。



📍如意峰索道景区

图片

如意峰是阳朔首个山顶自然公园,由自然景观“三峰两谷”以及索道、如意云顶观景平台、如意索桥、玻璃栈道、林中漫步道等创意景观共同组成。乘坐观光索道,看尽阳朔绝美山水踏上玻璃栈道、穿过高空索桥,玩一回心跳与刺激。



📍千古情景区

图片

桂林千古情景区,汇聚了千年的历史文明,能感受到浓郁的少数民族氛围,也能让每个游客嗨起来!一山一幅画,一水一段情,高科技舞台与民族风情融合碰撞,将桂林的历史文化与风土人情娓娓道来,造就山水佳话。

🚩Day3 印象·刘三姐➡️三千漓中国山水人文度假区



📍印象·刘三姐

图片

集漓江山水、广西少数民族文化及中国精英艺术家创作之大成,是全国第一部全新概念的“山水实景演出”。演出集唯一性、艺术性、震撼性、民族性、视觉性于一身,是一次演出的革命、一次视觉的革命。是桂林山水的美再一次的与艺术相结合的升华表现。



📍三千漓中国山水人文度假区

df49f41326f0feaebe31dc0b2b09fcba.png

三千漓·中国山水人文度假区位于桂林阳朔兴坪古镇,地处漓江精华段的最美大转弯处,周边拥有九马画山、黄布倒影以及甲天下佳境等享誉世界的山水景点,还有1740多年历史的兴坪古镇,是桂林国际化示范性度假小镇。



03
田园康养•静居之旅(2天1晚)

行程亮点梯田 + 温泉 + 民俗体验,主打康养慢游,适合中老年、 家庭游客。


🚩Day1龙胜布尼梯田景区➡️龙胜温泉旅游度假区

💒住:龙胜温泉度假中心酒店




📍龙胜布尼梯田景区

图片

布尼梯田景区集“奇、险、幽、秀”于一体,主要以花海梯田为特色,每年6月至8月是布尼梯田的醉蝶花盛开的季节,高山叠瀑,宛若仙境。在花海梯田顶部的右边,有一座矗立在山坡边的亭子,叫观瀑亭,是观看加乌瀑布的最佳地点。



📍龙胜温泉旅游度假区

DSC03397.png

龙胜温泉享有盛名的“华南第一泉”,共有20多个泉池,水源由地下1200米深处岩层天然涌出,水质清澈,水源水温在58℃左右;水中含有锂、锶、铁、锌、铜等十多种有益于身体的微量元素。

🚩Day2:龙胜➡️恭城:红岩村➡️三庙两馆




📍红岩村

图片

红岩村自然条件优美,整个景区山环水绕,登高望远,“万亩”柿园尽收眼底。红岩景区自2003年开始举办第一届月柿节至今已成功举办了20多届恭城月柿节。月柿节每年的时间是10月-12月,每年都会吸引全国各地的游客前来打卡。



📍三庙两馆

图片

恭城“三庙两馆”包括恭城文庙、武庙、周王庙(周渭祠)、湖南会馆、瑶族博物馆。恭城“三庙两馆”景区,整体以古建筑群观光和传统文化展示为主,形成了“文”、“武”、“官”、“商”、“情”浓郁的游览氛围,是恭城县每年举行各类民间节庆活动和日常市民休闲的重要场所



04
人文探索•山居之旅(3天2晚

行程亮点红色历史 + 酿酒文化 + 山居体验,适合人文探索、小众游爱好者。


🚩Day1全州县红军长征湘江战役纪念园➡️湘山酿酒生态园➡️ 大碧头国际旅游度假区

💒住:大碧头国际旅游度假区




📍红军长征湘江战役纪念园

图片

红军长征湘江战役纪念园是湘江战役三大阻击战之一脚山铺阻击战旧址所在地。纪念园主要包含纪念馆和纪念林两大功能区,2021年4月25日上午,习近平总书记来到位于广西桂林全州县才湾镇的红军长征湘江战役纪念园,向湘江战役红军烈士敬献花篮。



📍湘山酿酒生态园

7202d86b9181e6c1a24219a92995e4c1.png

桂林湘山酿酒生态园位于全州县城南工业园区,目前拥有酿酒、贮酒、出口三个酒基地,是全州县独具特色的工业旅游景区。湘山酒作为全州县名优产品,其传统酿酒技艺入选广西非物质文化遗产保护名录,获国家地理标志产品称号。



📍大碧头国际旅游度假区

图片

大碧头的温泉水取自地下2500多米,出水温度最高达50度,含锶、硒、偏硅酸等多种微量元素。在山林草木间,掩映着数十个大大小小的汤池,入水的瞬间恍若进入了人间天堂。景区占地超过12000亩,是桂林人公认的度假胜地。

🚩Day2 大碧头➡️资源县:老山界·明仕山居

💒住:老山界明仕山居(优惠活动推荐)




📍老山界·明仕山居

图片

老山界·明仕山居位于风光如画的明仕田园景区内,立于明仕河畔,客房在保留了壮乡农家情怀记忆的基础上,融入现代时尚简约的元素。客房设有开放式大泳池,与明仕河相连相接,各项设施完善,服务优质,让人真正融入大自然,睡在山水间。

🚩Day3: 资江・天门山景区



📍资江・天门山景区

图片

资江·天门山景区是国家4A级景区、国家森林公园、国家地质公园、自治区级风景名胜区,属丹霞地貌,系3000 万年前元古代造山运动开始发育,后经漫长的地质作用形成。悬空的玻璃观景台,如巨龙的舌头般从悬崖峭壁上伸出去,在山顶漂浮的感觉让人与自然融为一体。



05
近郊户外•趣玩之旅(2天1晚)

行程亮点古镇寻踪 + 溶洞探秘 + 乐园畅玩,适合亲子家庭与休闲出游人群,短途即可打卡。


🚩Day1灵川大圩古镇➡️ 雁山冠岩景区

💒住:施柏阁/宋品/ 融创传奇民宿(优惠活动推荐)




📍灵川大圩古镇

图片

大圩镇,广西四大古镇之一,始建于北宋初年,至今已有千年历史。长约2.5公里的青石板路,贯穿着古镇的前世今生。那些老字号、商会,都在诉说着昔日荣光。万寿桥是电影《刘三姐》取景地。



📍雁山冠岩景区

图片

冠岩被誉为“世界溶洞之冠”。不仅拥有得天独厚的地理位置,更重要的是其独特的 “海陆空”立体游览方式,在万千溶洞中独树一帜。冠岩首创了在溶洞内乘坐火车的观光方式,还有一绝就是这“亚洲观光第一梯”。

🚩Day2 桂林融创乐园➡️桂林园博园➡️雁山园



📍 桂林融创乐园

图片

桂林融创文旅城占地四千亩,以桂林山水文化和民族文化为设计灵感,设有融创海世界、融创水世界、欢乐部落、壮美漓歌民族大秀、军博园、融创酒店群、特色民宿、漓江后海商业小镇等众多休闲元素的业态,旨在打造广西独具特色的旅游文化及主题乐园。



📍 桂林园博园

图片园博园区的设计紧密围绕“山水园林,秀甲天下”的主题展开,充分利用桂林在世界范围的知名度,通过不同的园林造景手法,呈现融城市文化、山水文化、园林艺术和民俗风情于一体的园艺博览盛会。不同季节游园可以观赏到不一样的花海,每块花田都留有赏花小径,以供游人赏花拍照。



📍 雁山园

图片

雁山园是中国私家园林中少有的真山真水型园林,是一座集自然景观与人文历史于一体的古典园林,被誉为“岭南第一名园”。 占地约300亩,巧妙融合了岭南园林的精致与桂林喀斯特地貌的大气。园内拥有形态各异的石山、天然溶洞、清澈的溪流和湖泊。 

转载自:桂林市文化广电和旅游局微信公众号,图文版权归原作者所有,如有侵权请联系删除


 《中国自驾游》官方微信号:zgzjy123    
 《中国自驾游》官网:www.chinazjy.com  
《中国自驾游》咨询电话:010-80706518

您是第36842位访问用户
APP  | 手机版  |  电脑版  |  关于我们
中国自驾车旅游联盟网手机版-m.chinazjy.com